101,90 € each Mobile Power
199,00 € each 4 CHAN M
70,00 € each Buffered Multiple
150,00 € each 4CA - Quad VCA

8CHAN M

8CHANm.jpg
8CHANm.jpg8CHANm-from-left.jpg8CHANm-front.jpgSignalFlowIllu-8CHAN.jpg8CHANm-BACK.jpg
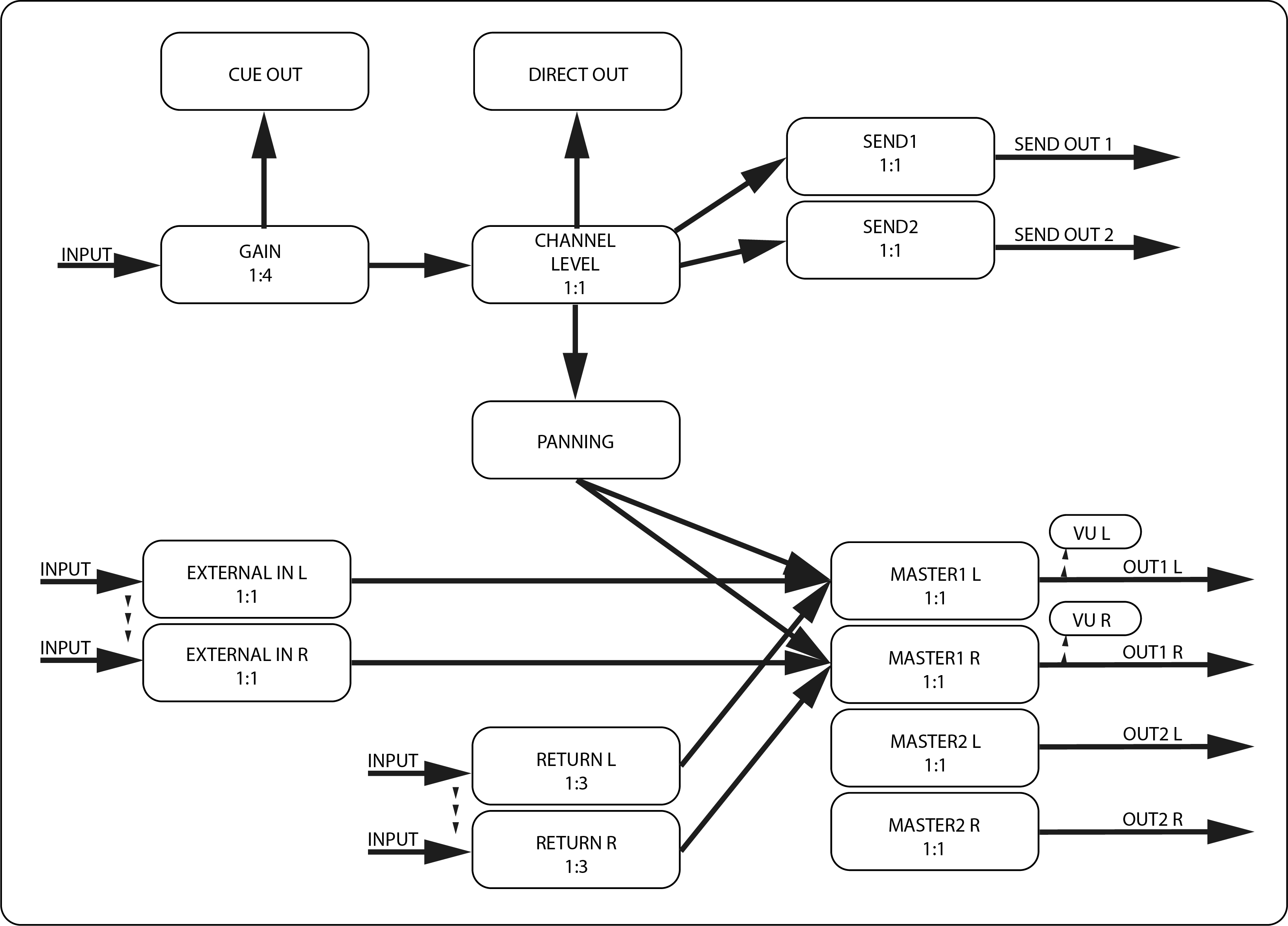
8CHAN M, “M” stands for Mix.It´s an 8 channel mono to stereo mixer with two mono sends, two stereo returns, panning, external stereo or mono to stereo input, direct & cue outs (expander) and plenty of level control.The overlay and signal flow is leaned on common line mixers without the EQ section.Th ...Read more
399,00 € each


No stock
The add to cart button will appear once you select the values above
  • Description
  • Specifications

8CHAN M, “M” stands for Mix.

It´s an 8 channel mono to stereo mixer with two mono sends, two stereo returns, panning, external stereo or mono to stereo input, direct & cue outs (expander) and plenty of level control.

The overlay and signal flow is leaned on common line mixers without the EQ section.

The typical output level / Vpp depends on the level you feed and how you boost or atttenuate the incoming signal.

In technical words the unit gives 10Vpp output when working around unity gain.

The only spot where you can boost the signal is the “Gain” or the “Return”. Gain gives a boost of factor 1:4, Return a factor of 1:3.

Else you will always stay in unity gain when all pots are open.

This way you can handle line & euroack levels pretty easy with finding your personal sweet spots.

The channel pots are illuminated to give some basic but stylish level feedback.

The VU meter is calibrated to 0db / green LED when outputting 10Vpp.

If you know what you do you can calibrate it with the provided trim pots below the panel.

The External In and Returns are normalized to “Stereo”

This means if you just plug a mono signal into input L the signal gets splitted and becomes “pseudo Stereo”.

The Returns work fine as stereo inputs as well by the way 

The external in comes in without attenuation and goes straight onto the main bus.

On the backside is a 1×3 pin header for DIYers to extend channels  (10k already placed)

Check the attached diagram to get a better understanding of the signal flow.

42HP

+12V 116mA

-12V 66mA

ALSO ON MODULAR GRID

KEYCHAIN IN EVERY ORDER

NFM003
NFM003
11/24
  • Andrew McLoud — A U
  • Andrew McLoud — Breit
  • Andrew McLoud — Cap V2